Inden for biomasse energisektoren er Aalborg Energie Technik a/s (AET) kendt for effektiv engineering af høj standard. Vores erfarne engineering og projektledelsesteam er én af fordelene, som stilles til rådighed af AET. Vi tilbyder: Højt kvalificeret ekspertise inden for alle discipliner.
AET udfører engineering på meget højt niveau baseret på mange års erfaring i kedelløsninger med speciale inden for biomassefyrede kraftvarmeværker.
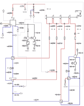
AET har fuldt ejerskab af kedel og relateret udstyrsdesign og har følgende kompetencer inden for følgende områder:
Eftersom AET har mange forskellige kompetencer internt med mange års erfaring inden for biomasse og kraftværksdesign, tilbyder AET mange forskellige kontraktformer:
Kedel leverandørkontrakt - se referencerne GDF-Suez - Cofely - BCN og FunderMax
Biomasseanlæggene er forskellige typer: Fjernvarme, kraftværker og kombinerede kraft- og kraftvarmeværker. Klik her for a få et overblik over alle referencerne. Overblik over alle referencer.

